Bạn đang tìm kiếm giải pháp tiết kiệm năng lượng và vận hành máy bơm nước hiệu quả? Biến tần bơm nước năng lượng mặt trời Delixi CDI-SPDG5R5T4 chính là lựa chọn lý tưởng. Sản phẩm giúp điều chỉnh tốc độ bơm linh hoạt theo nhu cầu sử dụng, tiết kiệm điện năng và tăng tuổi thọ động cơ.

Biến tần Delixi 5.5kW sử dụng nguồn điện 3 pha (380V AC) và cung cấp đầu ra ổn định, giúp bảo vệ hệ thống khỏi các sự cố như quá tải, quá dòng, hoặc mất pha. Hãy để biến tần Delixi đồng hành cùng bạn trong việc nâng cao hiệu quả và tiết kiệm năng lượng!
Thông tin chi tiết biến tần bơm nước năng lượng mặt trời Delixi 5.5kW, 3 pha CDI-SPDG5R5T4
- Tên sản phẩm: Biến tần Delixi Solar Water Pump 5.5KW
- Mã sản phẩm: CDI-SPDG5R5T4
- Công suất: 5.5kW
- Điện áp: 3 pha (380V AC)
- Dòng điện định mức đầu vào/đầu ra: 15.5A / 13A
- Trọng lượng: 2.7kg (net), 3.3kg (gross)
- Bảo hành: 2 năm chính hãng
Ưu điểm nổi bật biến tần bơm năng lượng mặt trời Delixi 5.5kW, 3 pha
Biến tần bơm nước năng lượng mặt trời 5.5KW - 3 Pha là giải pháp tối ưu cho các hệ thống bơm công nghiệp và dân dụng. Giúp tối ưu hóa hiệu suất, tiết kiệm năng lượng và bảo vệ động cơ khỏi các sự cố điện. Nhờ các ưu điểm sau:

- Điều khiển tốc độ động cơ linh hoạt: Điều chỉnh tốc độ bơm phù hợp với nhu cầu thực tế, đảm bảo vận hành ổn định và tiết kiệm điện.
- Tiết kiệm năng lượng tối đa: Giảm thiểu đến 30% chi phí điện năng nhờ khả năng tối ưu hóa công suất theo tải.
- Bảo vệ toàn diện: Tích hợp bảo vệ quá tải, quá dòng, quá nhiệt, và mất pha, giúp kéo dài tuổi thọ hệ thống.
- Lắp đặt dễ dàng: Thiết kế nhỏ gọn, giao diện thân thiện với người dùng.
- Thân thiện môi trường: Giảm khí thải carbon, góp phần bảo vệ môi trường.
- Kết nối thông minh: Hỗ trợ giao tiếp MODBUS-RTU thông qua mô-đun RS-485 tích hợp.
Ứng dụng biến tần bơm nước năng lượng mặt trời
Biến tần Delixi 5.5kW, 3 pha CDI-SPDG5R5T4 phù hợp cho:

- Trong nông nghiệp: Hệ thống tưới tiêu, nuôi trồng thủy sản.
- Trong sinh hoạt: Cấp nước sinh hoạt, xử lý nước thải.
- Trong công nghiệp: Bơm hóa chất, cấp nước cho nhà máy.
Giá biến tần bơm nước năng lượng mặt trời tại NTech Solutions cực kỳ ưu đãi
>>> Giá chỉ: 6.600.000 VNĐ/bộ, miễn phí vận chuyển toàn quốc. Đặc biệt, quý khách hàng được hoàn tiền chênh lệch nếu đơn vị khác rẻ hơn. Chiết khấu cao khi mua số lượng lớn, giá tốt cho thợ lắp đặt.
Liên hệ ngay để được nhân viên Ntech Solutions hỗ trợ:
Hotline: 0987 176 467
Website: https://www.ntechsolutions.vn/
Địa chỉ: 216 Đ. Võ Chí Công, Phường Phú Hữu, Thủ Đức, TP. Hồ Chí Minh.
Tài liệu biến tần Delixi
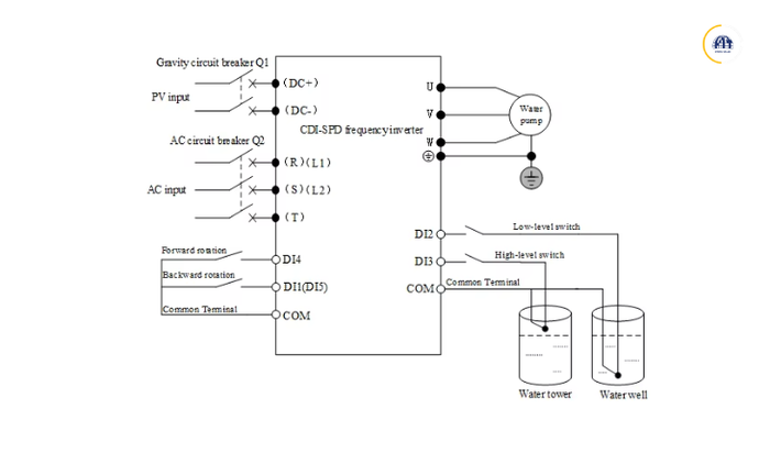
Sơ đồ nối dây tiêu chuẩn của mạch chính và mạch điều khiển của sản phẩm trong hình bên dưới:

Sơ đồ nguyên lý biến tần bơm Delixi:

Dưới đây là sơ đồi khối biến tần bơm nước năng lượng mặt trời để bạn tham khảo:













