Biến tần Delixi là thiết bị quan trọng trong lĩnh vực công nghiệp, giúp tối ưu hóa hiệu quả vận hành của các thiết bị điện, đặc biệt là động cơ bơm. Trong bài viết này, chúng tôi sẽ cung cấp tài liệu và hướng dẫn toàn diện về cách sử dụng, cài đặt và bảo trì biến tần Delixi, giúp bạn khai thác tối đa hiệu suất thiết bị.
Biến tần Delixi là thiết bị quan trọng trong lĩnh vực công nghiệp, giúp tối ưu hóa hiệu quả vận hành của các thiết bị điện, đặc biệt là động cơ bơm. Trong bài viết này, chúng tôi sẽ cung cấp tài liệu và hướng dẫn toàn diện về cách sử dụng, cài đặt và bảo trì biến tần bơm năng lượng mặt trời Delixi để giúp bạn khai thác tối đa hiệu suất thiết bị.
Các thông số cơ bản của biến tần Delixi thường được hiển thị trên nhãn sản phẩm. Xem hình bên dưới đây của Ntech Solutions để hiểu rõ hơn:

Các chữ cái CDI – SPD thể hiện mẫu mã sản phẩm. Các chữ cái đuôi là các dòng sản phẩm hiện có được thiết kế cho từng loại thiết bị với các thông số riêng biệt. Trong đó:
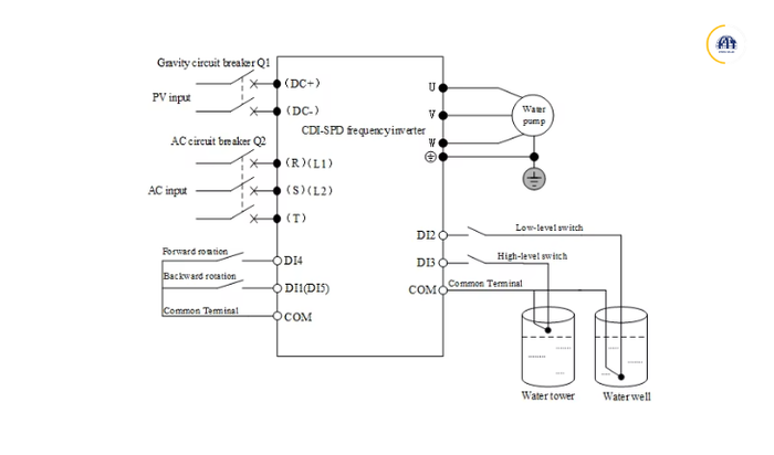
Sơ lược về các phần đấu nối bạn có thể xem hình bên dưới đễ dễ hình dung hơn nhé.

Hệ thống biến tần bơm năng lượng mặt trời Delixi thường bao gồm các phần chính sau:
Các phần đấu nối khác như tín hiệu, cảm biến, giao tiếp sẽ được hướng dẫn chi tiết hơn.
Nguồn AC: Có thể sử dụng nguồn AC trong trường hợp điện năng lượng mặt trời không đủ.
Biến tần Delixi:

Đảo pha: Nếu động cơ quay ngược hoặc hoạt động không ổn định, hãy đảo 3 pha của biến tần và động cơ.
Cầu dao AC: Chọn CB có điện áp 400VAC, dòng điện phù hợp với công suất máy bơm và biến tần.
Dây dẫn: Sử dụng dây dẫn có tiết diện phù hợp với dòng điện vào và ra của biến tần.
Chuyển đổi nguồn: Có thể chuyển đổi nguồn sử dụng trong cài đặt của biến tần hoặc sử dụng module chuyển mạch tự động. (Module chuyển mạch không đi kèm theo biến tần delixi)
Biết cài đặt biến tần Delixi chưa bao giờ dễ dàng đến thế khi xem hết bài tổng hợp các tài liệu biến tần delixi này của Ntech Solutions. Với thiết kế thông minh, các khớp nối nhanh và khả năng chịu nhiệt tốt, việc lắp đặt biến tần Delixi trở nên đơn giản và hiệu quả, giúp bạn tiết kiệm thời gian và công sức.

|
Loại |
Chức năng |
|
|
Đèn báo trạng thái |
FWD |
Cho biết chiều hướng quay của động cơ thuận khi đèn sáng, ngược khi đèn tắt |
|
|
RUN |
Đèn sáng khi biến tần chạy |
|
|
TUNE |
Trạng thái khởi động của biến tần |
|
Đèn thông số |
V |
Đèn báo điện áp |
|
|
A |
Đèn báo dòng điện |
|
|
Hz |
Đèn báo tần số |
|
|
V-%-A |
Phần trăm công suất |
|
|
A-RPM-Hz |
Phần trăm vận tốc |
|
Nút nhấn điều khiển |
MODE |
Thay đổi chế độ, thoát các cài đặt |
|
|
ENTER |
Đọc và lưu các thông số đã cài đặt |
|
|
|
Phím lên xuống cho phép người dùng tiến tới các chế độ cài đặt khác nhau theo các mã số nhất định. Cũng dùng để cài đặt các thông số. |
|
|
|
|
|
|
|
Giám sát, hiển thị dữ liệu, di chuyển vị trí để lựa chọn cài đặt thông số. |
|
|
|
Biến trở, giúp điều chỉnh tần số |
|
|
JOG |
Phím đa tác vụ |
|
|
RUN |
Phím khởi động biến tần |
|
|
STOP/RESET |
Phím dừng và khởi động lại |
Biến tần bơm DELIXI được bao gồm rất nhiều các nhóm lệnh, trong đó:
Đối với người dùng cuối, cần quan tâm chủ yếu nhóm lệnh P0 và P6 để giúp đảm bảo quá trình sử dụng và vận hành không gây hư hại cho biến tần và thiết bị.
Biến tần Delixi thông minh về cơ bản không cần cài đặt gì mà khách hàng có thể sử dụng được gần như là ngay lập tức. Biến tần sẽ dò công suất cực đại của máy bơm và cung cấp năng lượng vừa đủ để chạy thiết bị. Trong nhiều trường hợp, người dùng sử dụng có nhu cầu thay đổi thông số để điều khiển theo ý muốn. Hoặc có thể tham khảo hình ảnh hoặc bảng cài đặt chi tiết dưới đây của Ntech Solutions:

|
Mã chức năng |
Tên |
Giá trị cài đặt |
Giá trị mặc định |
|
Nhóm lệnh P0: |
|||
|
P0.0.00 |
Loại máy bơm |
1: G type ( tải có momen cố định) 2: Đặc thù: (tải bơm, thông gió) có momen thay đổi |
1 |
|
P0.0.03 |
Chế độ điều khiển |
0: Thông qua Keypad 1: Thông qua cổng tín hiệu 2: Thông qua kết nối giao tiếp (RS485, GPRS) |
0 |
|
P0.0.08 |
Ngưỡng tần số trên |
Giá trị P0.0.09 => Tần số tối đa (50Hz, P0.0.07) |
050.00 Hz |
|
P0.0.09 |
Ngưỡng tần số dưới |
0 Hz => Giá trị P0.0.08 |
000.00 Hz |
|
P0.0.10 |
Chế độ vận hành dưới tần số thấp |
0: Vẫn hoạt động khi tần số ≤ giá trị P0.0.09 1: Không chạy 2: Hoạt động nhưng không quay. |
0 |
|
P0.0.14 |
Công suất bơm |
0000.1kW => 1000.0kW |
Theo máy |
|
P0.0.15 |
Tần số bơm |
000.01Hz => Tần số lớn nhất |
050.00 |
|
P0.0.16 |
Điện áp bơm |
0001V => 2000V |
Theo máy |
|
P0.0.18 |
Tốc độ |
00001 rpm => 65535 rpm |
Theo máy |
|
Nhóm lệnh P6: |
|||
|
P6.0.00 |
Ghi lỗi (Lần cuối) |
Khách hàng vui lòng cung cấp mã lỗi cho nhà lắp đặt hoặc nhà cung cấp để xác định lỗi. |
|
|
P6.0.01 |
Ghi lỗi 2 |
|
|
|
P6.0.02 |
Ghi lỗi 3 |
|
|
|
P6.2.02 |
VOC voltage |
0V => 999.9V |
Chỉ có thể đọc |
Lưu ý: Có rất nhiều thông số không thể được cài đặt khi biến tần bơm đang hoạt động do đó yêu cầu người vận hành phải tắt động cơ cũng như biến tần.
|
Mã chức năng |
Tên |
Giá trị cài đặt |
Giá trị mặc định |
|
1. Chức năng tự khởi động |
|||
|
P6.2.55 |
Tự khởi động sau khi mất điện |
0: Không 1: Có |
1 |
|
P6.2.56 |
Thời gian chờ khởi động lại |
0.0-3000.0s |
10.0s |
|
2. Chế độ làm sạch |
|||
|
P6.2.61 |
Bật/tắt |
0: Tắt 1:Bật |
0 |
|
P6.2.62 |
Tần số quay |
0.00 => 50.00 |
10.00 |
|
P6.2.63 |
Thời gian chạy |
0.0 => 6000.0s |
10.0s |
|
P6.2.64 |
Số lần chạy |
0 => 1000 |
5 |
|
3. Module tự chuyển (mua thêm) |
|||
|
P6.2.57 |
Thời gian chờ chuyển giữa AC/DC |
0.0 => 3000.0s |
300.0s |
|
P6.2.58 |
Thời gian chờ chuyển giữa DC/AC |
0.0 => 100.0s |
5.0s |
|
P6.2.59 |
Lựa chọn nguồn đầu vào |
0: Tự chuyển 1: Đầu vào từ lưới 2: Đầu vào từ PV |
|
|
4. Chức năng bảo vệ tần số thấp (Err61) |
|||
|
P6.2.14 |
Mức tần số bảo vệ |
0.00 – 300.00 Hz |
0.00 Hz |
|
P6.2.15 |
Thời gian nhảy bảo vệ |
0.0 – 6000.0s |
10.0s |
|
P6.2.16 |
Thời gian tự phục hồi |
0.0 – 6000.0s |
20.0s |
|
5. Chức năng bảo vệ không tải (Err62) |
|||
|
P6.2.17 |
Dòng điện bảo vệ |
0.0 – 600.00A |
0.00A |
|
P6.2.18 |
Thời gian nhảy bảo vệ |
0.0 – 6000.0s |
10.0s |
|
P6.2.19 |
Thời gian tự phục hồi |
0.0 – 6000.0s |
20.0s |
|
6. Chức năng bảo vệ công suất thấp (Err64) |
|||
|
P6.2.23 |
Công suất nhảy bảo vệ |
0.00kW – 1000.00kW |
0.0kW |
|
P6.2.24 |
Thời gian nhảy bảo vệ |
0.0 – 6000.0s |
10.0s |
|
P6.2.25 |
Thời gian tự phục hồi |
0.0 – 6000.0s |
10.0s |
|
7. Chức năng bảo vệ nước đầy (dùng cảm biến) |
|||
|
P6.2.27 |
Thời gian ngắt |
0.0 – 6000.0s |
10.0s |
|
P6.2.28 |
Thời gian tự phục hồi |
0.0 – 6000.0s |
10.0s |
Sơ đồ nối dây tiêu chuẩn của mạch chính và mạch điều khiển của biến tần Delixi:

sơ đồi khối biến tần bơm nước năng lượng mặt trời Delixi để bạn tham khảo:

Tài liệu biến tần Delixi không chỉ là công cụ hướng dẫn mà còn là "kim chỉ nam" giúp người dùng khai thác tối đa hiệu quả và độ bền của thiết bị. Với sự hỗ trợ chi tiết về cách cài đặt, vận hành, và xử lý sự cố, tài liệu này đóng vai trò quan trọng trong việc đảm bảo hiệu suất vận hành ổn định và an toàn.
Dù bạn là kỹ thuật viên, chủ doanh nghiệp, hay người mới tiếp cận với công nghệ biến tần, việc nắm vững tài liệu này sẽ giúp bạn không chỉ tiết kiệm thời gian mà còn giảm thiểu chi phí bảo trì và tối ưu hóa hệ thống. Hãy tận dụng nguồn tài liệu quý giá này để nâng cao hiệu quả hoạt động và đảm bảo thành công lâu dài cho hệ thống công nghiệp của bạn!
Giá biến tần bơm nước năng lượng mặt trời Delixi đang cực kỳ tốt tại NTech Solutions. Liên hệ ngay với chúng tôi theo thông tin dưới đây: